リハビリデイサービスおくやまについて

「自分のことは自分で、行きたいところに行き、やりたいことはいつまでも」そんな楽しい毎日が送れるようにお手伝いさせてください。

サービスの流れ
①送迎者にてご自宅にお迎えに行き施設に向かいます。
②到着後、バイタルチェックを行います。
③全体体操(脳トレーニング含む)
④休憩
⑤介護整体(約15~30分間)
⑥電気(低周波、約25分)
⑦機能訓練リハビリ運動
・下肢油圧器具
・上肢油圧器具
・エアロバイク
・滑車器具
個別機能訓練
⑧メドマー(約30分)空気の圧力により、下肢全体をもみ解し血流が促され、浮腫み、冷え性などに効果があります。
⑨バイタルチェックを行い、送迎者でご自宅までお送りいたします。

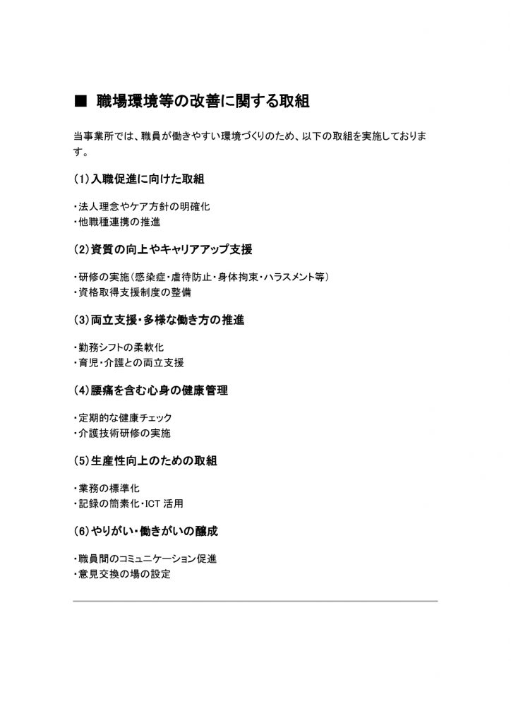
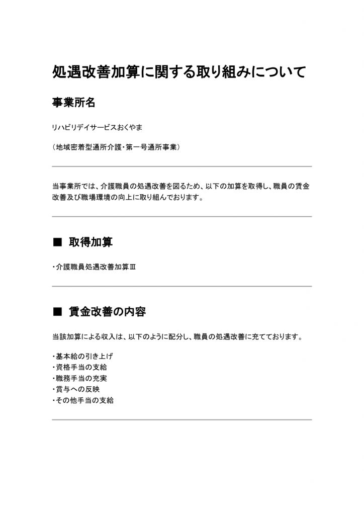
処遇改善加算に関する取り組みについて見えるか要件